![]() |
API参考
|

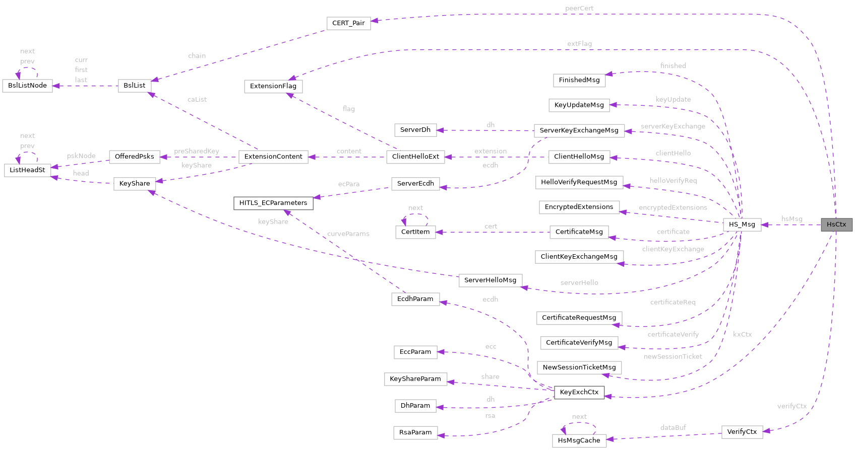
Public 属性 | |
| HITLS_HandshakeState | state |
| HitlsProcessState | readSubState |
| HS_Msg * | hsMsg |
| ExtensionFlag | extFlag |
| bool | isNeedClientCert |
| uint8_t * | clientRandom |
| uint8_t * | serverRandom |
| uint8_t | masterKey [MAX_DIGEST_SIZE] |
| CERT_Pair * | peerCert |
| KeyExchCtx * | kxCtx |
| VerifyCtx * | verifyCtx |
| uint8_t * | msgBuf |
| uint32_t | msgOffset |
| uint32_t | bufferLen |
| uint32_t | msgLen |